КаталогБатареи, трансформаторы, блоки питанияТрансформаторыТороидальные трансформаторыAA-18120-TI-B

AA-18120-TI-B, Ring core transformer 55 VA 8.5 VAC 14.4 VAC (2x), Noratel

Арт: 156-10-910
  • добавить в избранное
  • Арт: 156-10-910
  • Наименование: AA-18120-TI-B
  • Производитель: Noratel
  • Доп.наименование: Ring core transformer 55 VA 8.5 VAC 14.4 VAC (2x)
  • Склад:
    Изображение товара дано только в качестве иллюстрации. См. спецификацию продукта (pdf)
    Заказать Цены указаны без НДС

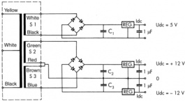
    Ring core transformer 55 VA 8.5 VAC 14.4 VAC (2x) Семейство Тороидальный трансформатор 8,5 В; 2 x 14,4 В
    3 вторичные обмотки
    Предназначен для подачи регулируемого постоянного напряжения +5 и +-12 В
    Предназначен для обеспечения достаточного выходного напряжения даже при величине входного напряжения, равной 90% от номинала
    Первичная обмотка со средней точкой для 115 В
    Промышленный стандарт EN61558 Технические параметры
    • Diameter: 82mm
    • Frequency Max.: 60Hz
    • Frequency Min.: 50Hz
    • Height: 35mm
    • Manufacturer: Noratel
    • Power: 55VA
    • Primary Voltage: 2x 115 VAC